扬州疫情举报/扬州防疫举报

去年夏天引发扬州疫情的毛老太被批捕,隐瞒行程会被如何定罪?

〖壹〗、扬州毛老太最终判决结果为:因犯妨害传染病防治罪,被判处有期徒刑四年六个月。毛老太,本名毛某宁 ,女,64岁,户籍地为南京市秦淮区 ,居住地为扬州市广陵区。2021年7月21日,毛老太从南京禄口机场乘大巴到扬州,住在其姐姐家 。

扬州疫情举报/扬州防疫举报-第1张图片

〖贰〗 、因为毛老太已经严重的违反了防控规定 ,在疫情高爆发期间刻意隐瞒自己的真实行程,造成疫情传播的行为,将会构成以危险方法危害公共安全罪。

〖叁〗、南京毛老太因涉嫌妨害传染病防治罪被刑拘 ,其擅自离管控区、隐瞒行程的行为符合该罪构成要件,可能面临三年以下有期徒刑或拘役,后果特别严重的处三年以上七年以下有期徒刑。

〖肆〗 、违法行为:毛老太的行为严重违反了疫情防控规定 ,危害了公共安全 。根据我国《刑法》的相关规定 ,妨害传染病防治罪是指违反传染病防治法规定,造成甲类传染病传播或者有传播严重危险的行为。毛老太的行为已经涉嫌构成这一罪名。法律制裁:鉴于毛老太的严重违法行为,她依法被批捕 ,并被提起公诉,面临法律的制裁 。

江西教师称“让扬州放弃严格防疫 ”被拘15天,处罚结果是否合法合理?_百度...

我觉得这个处罚结果还算合理,虽然说他发布了不良言论 ,但从文字中可以看出他的口气比较委婉,而且是以建议的方式提出。在治安管理法可以判断这种言论属于扰乱公众秩序,不仅要遭到网友指责 ,被举报后至少会被关押10天。15天足以让他在里面反思,如果日后还有类似行为,再加大力度惩罚也不迟 。这件事的具体情况。

比较好的界定方法其实就是对整个社会的影响 ,如果对整个社会产生了不利的影响,那么这种言论就是不适当的。很多人其实都已经关注到了,江西的一个老师在公开场合表示对于疫情防控的反对 ,这样的言论对于整个社会的影响是非常大的 ,因为这直接影响到了学生的思想 。

扬州防疫电话询问电话24小时

扬州卫健委24小时热线电话号码是:12320 12320是卫生部设立的政府公益热线电话,2005年12月9日开始启用,2006年开始试点 ,2012年结束试点全面推开 。2013年3月,12320公共卫生公益电话正式更名为12320卫生热线。该电话覆盖全国各地,服务对象为中国境内所有人。

直接拨打12320举报电话就报;可以向卫生局或者医药监督管理局或者当地的医疗协会进行投诉;可以到卫生行政部门举报投诉;如果要向追究刑事责任 ,可以到检察院举报,比较好能提供证明犯罪事实的证据或者线索 。

扬州市政务服务中心于9月9日起开始接受预约,9月10日正式恢复线下业务办理。市民可以拨打不动产登记服务询问电话96510 ,询问时间为每天上午9点到12点,下午1点半到5点。预约可以通过江苏政务服务网扬州旗舰店完成,提供全天24小时服务 。公告还指出 ,政务服务中心大厅将实行人员限流措施。

扬州市自来水公司24小时服务热线是962001。当你遇到与自来水相关的问题,比如家中突然停水、水管破裂漏水、水质出现异常等情况,都可以随时拨打这个热线电话 。拨通热线后 ,专业的客服人员会详细记录你的问题和地址等信息 ,并根据具体情况安排维修人员或相关工作人员及时与你联系,为你解决问题。

文章推荐

  • 疫情期间妖股/疫情期间股票行情怎么样

    去年夏天引发扬州疫情的毛老太被批捕,隐瞒行程会被如何定罪?〖壹〗、扬州毛老太最终判决结果为:因犯妨害传染病防治罪,被判处有期徒刑四年六个月。毛老太,本名毛某宁,女,64岁,户籍地为南京市秦淮区,居住地为扬州市广陵区。2021年7月21日,毛老太从南京禄口机场...

    2026年04月10日
    0
  • 疫情发展下我国/疫情下中国发展

    去年夏天引发扬州疫情的毛老太被批捕,隐瞒行程会被如何定罪?〖壹〗、扬州毛老太最终判决结果为:因犯妨害传染病防治罪,被判处有期徒刑四年六个月。毛老太,本名毛某宁,女,64岁,户籍地为南京市秦淮区,居住地为扬州市广陵区。2021年7月21日,毛老太从南京禄口机场...

    2026年04月10日
    0
  • 眼科疫情阶段(眼科疫情防控措施)

    去年夏天引发扬州疫情的毛老太被批捕,隐瞒行程会被如何定罪?〖壹〗、扬州毛老太最终判决结果为:因犯妨害传染病防治罪,被判处有期徒刑四年六个月。毛老太,本名毛某宁,女,64岁,户籍地为南京市秦淮区,居住地为扬州市广陵区。2021年7月21日,毛老太从南京禄口机场...

    2026年04月10日
    0
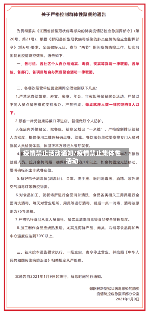
  • 疫情禁止活动通知/疫情禁止集体性活动

    去年夏天引发扬州疫情的毛老太被批捕,隐瞒行程会被如何定罪?〖壹〗、扬州毛老太最终判决结果为:因犯妨害传染病防治罪,被判处有期徒刑四年六个月。毛老太,本名毛某宁,女,64岁,户籍地为南京市秦淮区,居住地为扬州市广陵区。2021年7月21日,毛老太从南京禄口机场...

    2026年04月10日
    1